top of page

Iniciador
Diseño de iniciador para explosivos. Parte de un proyecto internacional.
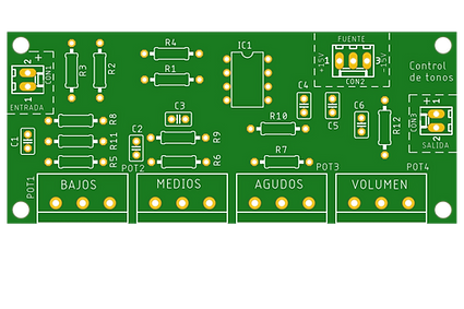
Mezclador de audio
Mezclador de tonos para un sistema de audio, diseñado para el cliente con todos sus requirimientos.


Placa de control
Placa de control de un sistema de monitoreo, requerido por un cliente para trabajar en la minería.
Sensores
Visualización en 3D de una placa de control de una serie de sensores, que trabaja con chip ATMEGA.

bottom of page
